财联社 10合一 实时更新
  • Communities
  • Create Post
  • heart
    Support Lemmy
  • search
    Search
  • Login
  • Sign Up
CLSMA to 财联社 10合一 实时滚动更新中文 · 24 days ago

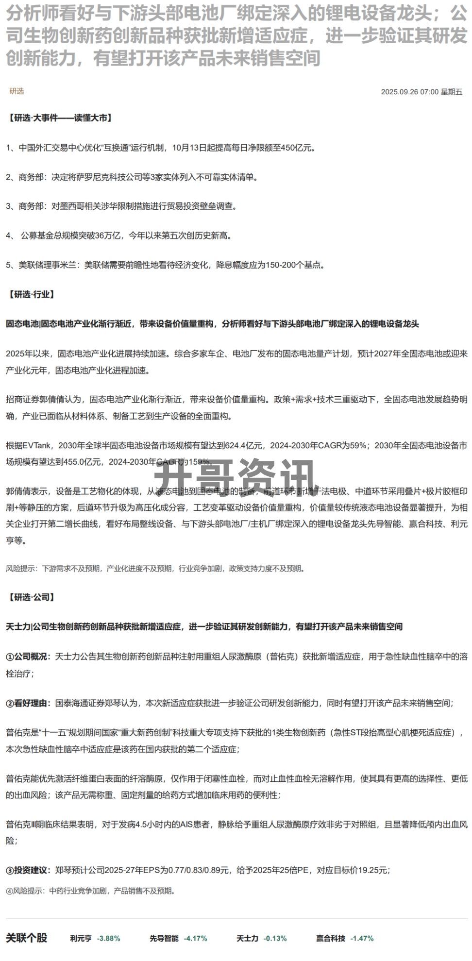
07:00【研选】固态电池产业化渐行渐近,带来设备价值量重构,分析师看好与下游头部电池厂绑定深入的锂电设备龙头;公司生物创新药创新品种获批新增适应症,进一步验证其研发创新能力,有望打开该产品未来销售空间

message-square
0
link
fedilink
1

07:00【研选】固态电池产业化渐行渐近,带来设备价值量重构,分析师看好与下游头部电池厂绑定深入的锂电设备龙头;公司生物创新药创新品种获批新增适应症,进一步验证其研发创新能力,有望打开该产品未来销售空间

CLSMA to 财联社 10合一 实时滚动更新中文 · 24 days ago
message-square
0
link
fedilink
alert-triangle
You must log in or # to comment.

财联社 10合一 实时滚动更新

cls

Subscribe from Remote Instance

You are not logged in. However you can subscribe from another Fediverse account, for example Lemmy or Mastodon. To do this, paste the following into the search field of your instance: !cls@vipttg.com
lock
Community locked: only moderators can create posts. You can still comment on posts.
Visibility: Public
globe

This community can be federated to other instances and be posted/commented in by their users.

  • 1 user / day
  • 1 user / week
  • 1 user / month
  • 1 user / 6 months
  • 0 local subscribers
  • 0 subscribers
  • 275 Posts
  • 0 Comments
  • Modlog
  • mods:
  • CLS
  • BE: 0.19.13
  • Modlog
  • Instances
  • Docs
  • Code
  • join-lemmy.org