财联社 10合一 实时更新
  • Communities
  • Create Post
  • heart
    Support Lemmy
  • search
    Search
  • Login
  • Sign Up
CLSMA to 财联社 10合一 实时滚动更新中文 · 9 hours ago

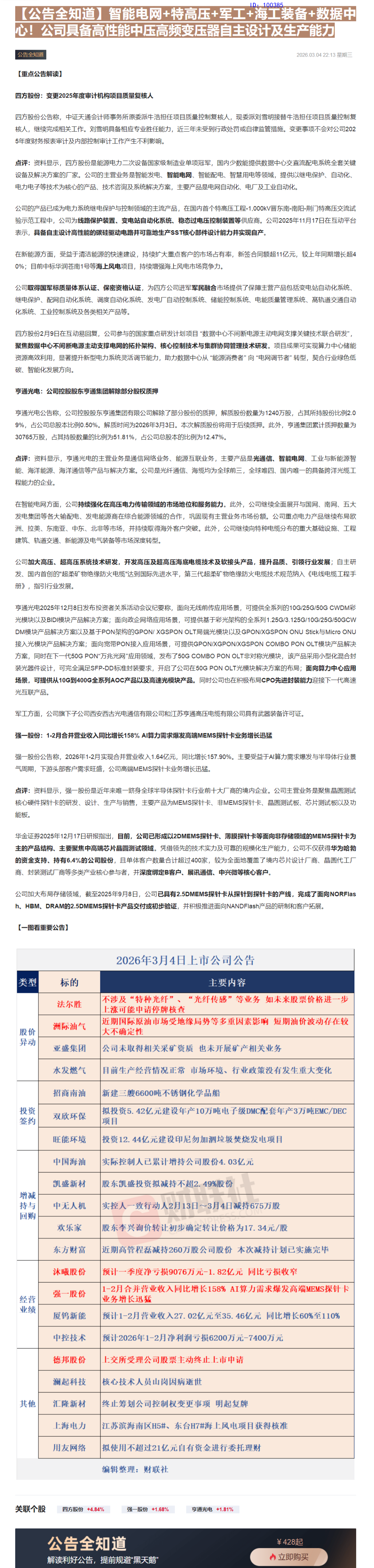
22:13【公告全知道】智能电网+特高压+军工+海工装备+数据中心!公司具备高性能中压高频变压器自主设计及生产能力

message-square
0
link
fedilink
1

22:13【公告全知道】智能电网+特高压+军工+海工装备+数据中心!公司具备高性能中压高频变压器自主设计及生产能力

CLSMA to 财联社 10合一 实时滚动更新中文 · 9 hours ago
message-square
0
link
fedilink
alert-triangle
You must log in or # to comment.

财联社 10合一 实时滚动更新

cls

Subscribe from Remote Instance

You are not logged in. However you can subscribe from another Fediverse account, for example Lemmy or Mastodon. To do this, paste the following into the search field of your instance: !cls@vipttg.com
lock
Community locked: only moderators can create posts. You can still comment on posts.
Visibility: Public
globe

This community can be federated to other instances and be posted/commented in by their users.

  • 1 user / day
  • 1 user / week
  • 1 user / month
  • 1 user / 6 months
  • 0 local subscribers
  • 0 subscribers
  • 1.8K Posts
  • 0 Comments
  • Modlog
  • mods:
  • CLS
  • BE: 0.19.13
  • Modlog
  • Instances
  • Docs
  • Code
  • join-lemmy.org