财联社 10合一 实时更新
  • Communities
  • Create Post
  • heart
    Support Lemmy
  • search
    Search
  • Login
  • Sign Up
CLSMA to 财联社 10合一 实时滚动更新中文 · 14 hours ago

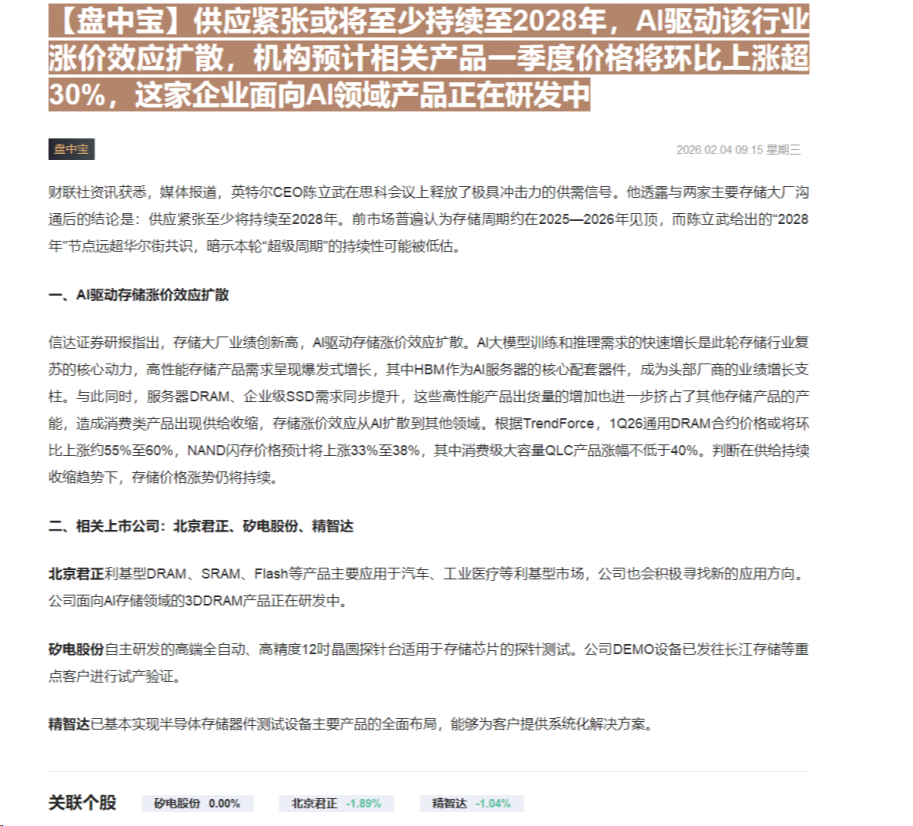
09:15【盘中宝】供应紧张或将至少持续至2028年,AI驱动该行业涨价效应扩散,机构预计相关产品一季度价格将环比上涨超30%,这家企业面向AI领域产品正在研发中

message-square
0
link
fedilink
1

09:15【盘中宝】供应紧张或将至少持续至2028年,AI驱动该行业涨价效应扩散,机构预计相关产品一季度价格将环比上涨超30%,这家企业面向AI领域产品正在研发中

CLSMA to 财联社 10合一 实时滚动更新中文 · 14 hours ago
message-square
0
link
fedilink
alert-triangle
You must log in or # to comment.

财联社 10合一 实时滚动更新

cls

Subscribe from Remote Instance

You are not logged in. However you can subscribe from another Fediverse account, for example Lemmy or Mastodon. To do this, paste the following into the search field of your instance: !cls@vipttg.com
lock
Community locked: only moderators can create posts. You can still comment on posts.
Visibility: Public
globe

This community can be federated to other instances and be posted/commented in by their users.

  • 1 user / day
  • 1 user / week
  • 1 user / month
  • 1 user / 6 months
  • 0 local subscribers
  • 0 subscribers
  • 1.72K Posts
  • 0 Comments
  • Modlog
  • mods:
  • CLS
  • BE: 0.19.13
  • Modlog
  • Instances
  • Docs
  • Code
  • join-lemmy.org