财联社 10合一 实时更新
  • Communities
  • Create Post
  • heart
    Support Lemmy
  • search
    Search
  • Login
  • Sign Up
CLSMA to 财联社 10合一 实时滚动更新中文 · 27 days ago

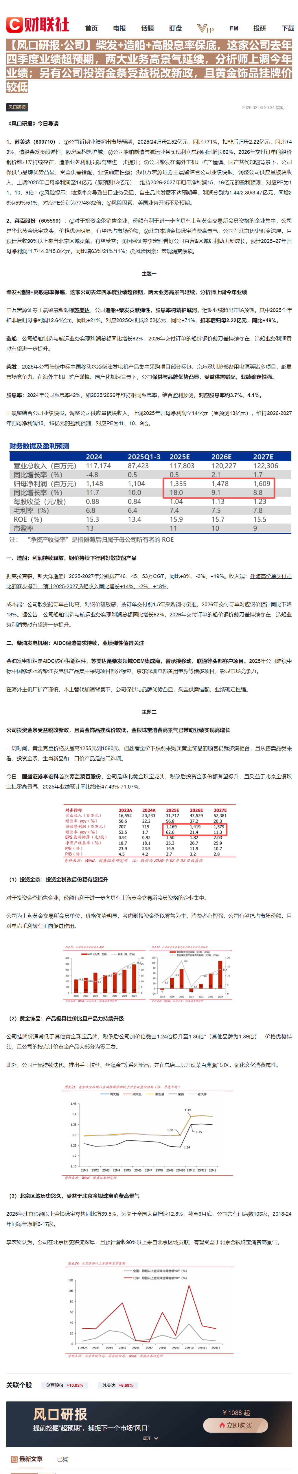
20:34【风口研报·公司】柴发+造船+高股息率保底,这家公司去年四季度业绩超预期,两大业务高景气延续,分析师上调今年业绩;另有公司投资金条受益税改新政,且黄金饰品挂牌价较低

message-square
0
link
fedilink
1

20:34【风口研报·公司】柴发+造船+高股息率保底,这家公司去年四季度业绩超预期,两大业务高景气延续,分析师上调今年业绩;另有公司投资金条受益税改新政,且黄金饰品挂牌价较低

CLSMA to 财联社 10合一 实时滚动更新中文 · 27 days ago
message-square
0
link
fedilink
alert-triangle
You must log in or # to comment.

财联社 10合一 实时滚动更新

cls

Subscribe from Remote Instance

You are not logged in. However you can subscribe from another Fediverse account, for example Lemmy or Mastodon. To do this, paste the following into the search field of your instance: !cls@vipttg.com
lock
Community locked: only moderators can create posts. You can still comment on posts.
Visibility: Public
globe

This community can be federated to other instances and be posted/commented in by their users.

  • 1 user / day
  • 1 user / week
  • 1 user / month
  • 1 user / 6 months
  • 0 local subscribers
  • 0 subscribers
  • 1.74K Posts
  • 0 Comments
  • Modlog
  • mods:
  • CLS
  • BE: 0.19.13
  • Modlog
  • Instances
  • Docs
  • Code
  • join-lemmy.org